Operational Efficiency
Workflow Automation
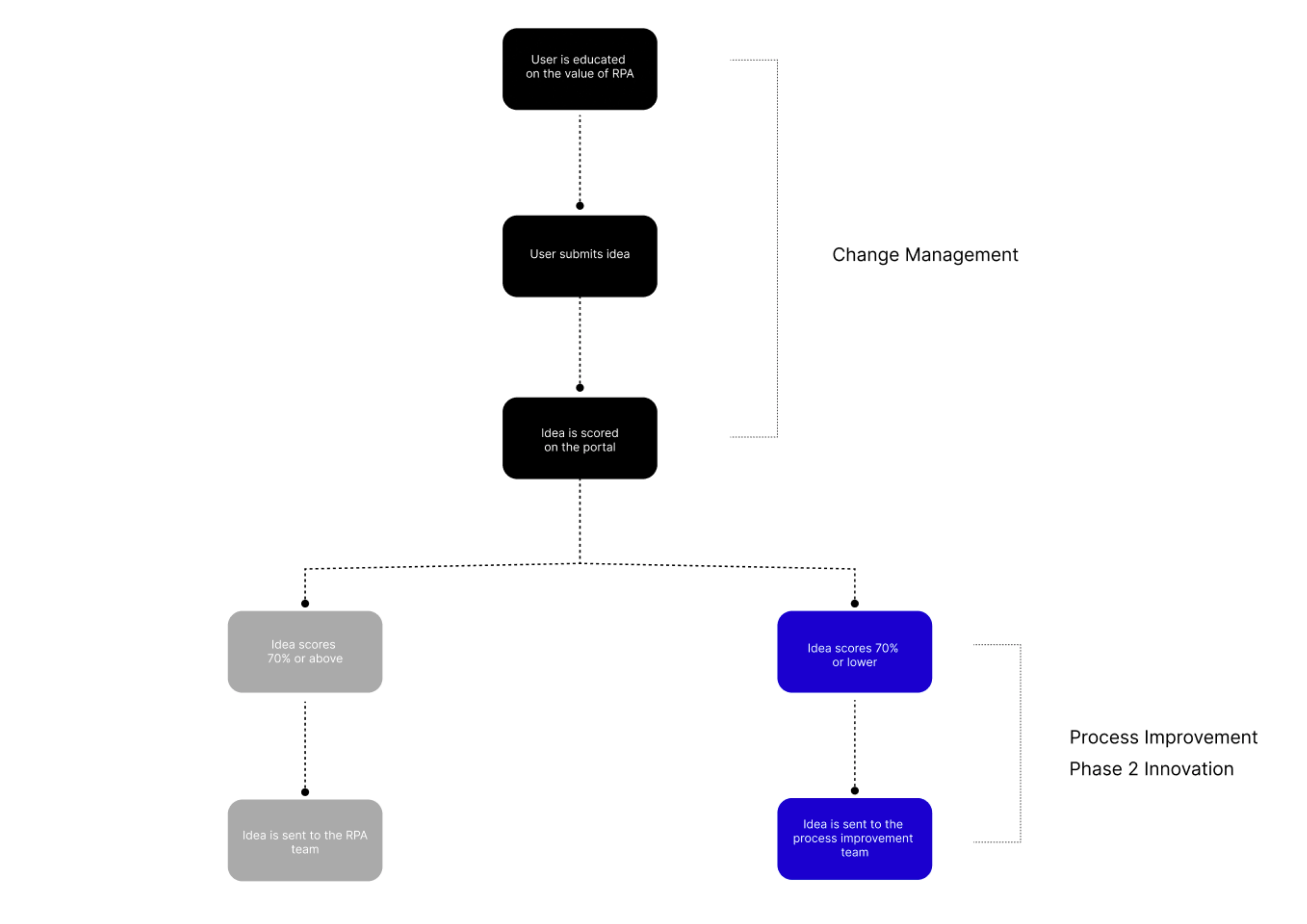
Automation Idea Portal
Project overview
I scoped, designed, and built an in-house RPA Idea Submission Platform that combined LMS, program updates, and idea intake into a single integrated tool. The platform also introduced the organisation’s first Generative AI bot assistant to support automation education and internal Q&A. This product became a central hub for RPA operations and won multiple Innovation Awards for impact and execution.
- Cleaner and higher-quality automation submissions
- Faster processing of RPA ideas
- More predictable pipeline planning
Key Outcomes
The platform consolidated multiple tools into one, resulting in measurable licensing savings and higher automation pipeline efficiency. It improved idea submission quality, increased process improvement throughput, and reduced admin overhead for the RPA program.
01. Operational Efficiency Gains
Centralising LMS, idea submission, and program updates into a single portal removed fragmentation, reduced manual admin, and created a consistent workflow for the RPA team and business users.02. Direct Cost Savings
By consolidating multiple third-party tools into a single internally built platform, the organisation reduced licensing dependency and achieved measurable year-on-year cost reduction.03. Innovation Acceleration
The platform became the organisation’s central innovation hub, enabling better idea quality, easier education, and significantly stronger engagement due to the embedded GenAI bot assistant.